Use Case
We have a request to redact just one audio channel of the file we are working on. How can we achieve this inside CaseGuard?
If you need to redact only one audio channel (e.g., left or right) in a file, CaseGuard allows you to do this either manually or using transcription. This guide walks you through both methods.
Method 1: Manual Audio Redaction
-
Add your audio or video file to CaseGuard Studio.
-
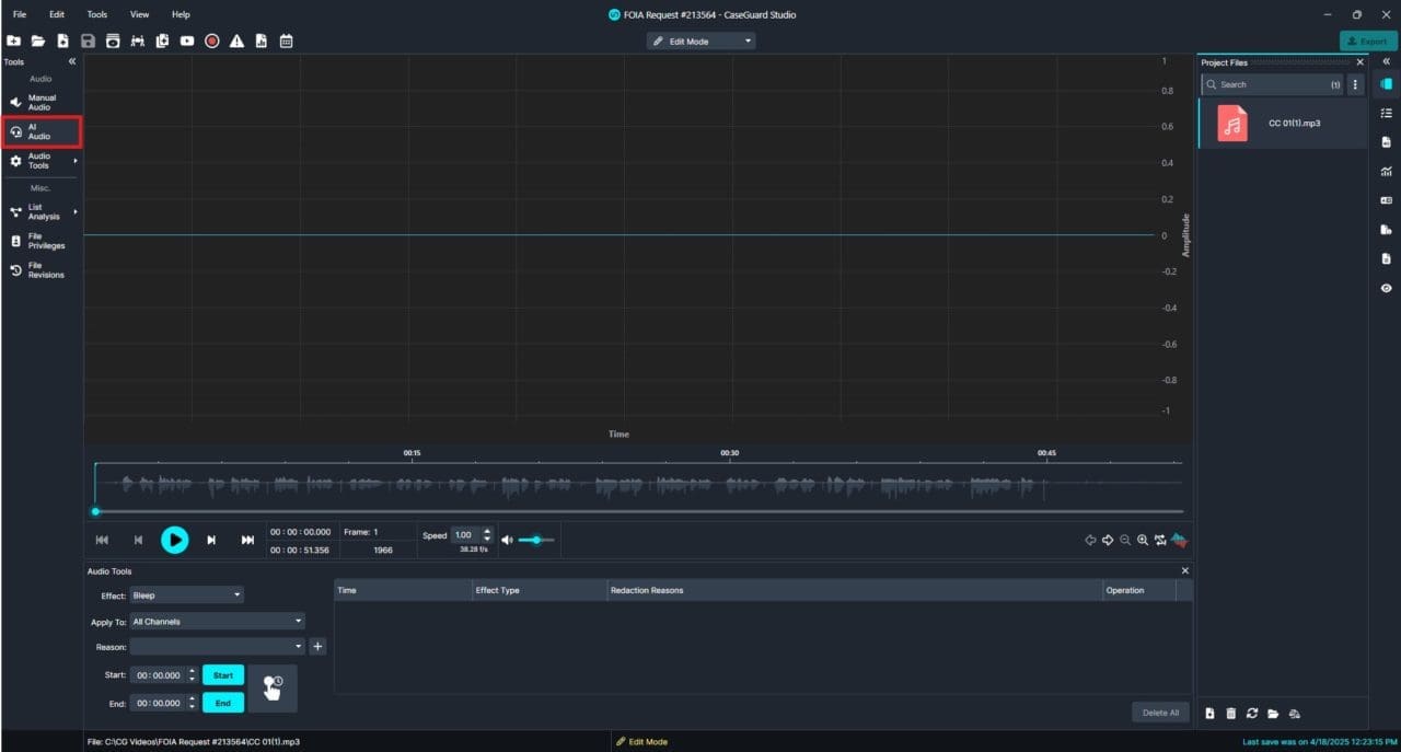
Once loaded, navigate to the Audio Tools section at the bottom left of your workspace.

There are four methods to apply audio redactions manually:
1. In the audio tools section, select the effect you would like (ex: mute). Then enter Start and End times for the segment you want to redact.
-

- 2. Select the effect you would like. Then while the media is playing, click the Start icon and then the End icon to define the redaction segment.
-

- 3. Select the effect you would like, then while the media is playing, click and hold the Press & Hold icon to capture a live segment,
-

- 4. Highlight the waveform directly to select the segment, then apply Mute or Bleep.


Method 2: Using Transcription
The second method uses CaseGuard’s transcription feature to redact audio channels with precision:

-
Choose Cloud Based AI Model as the model.
-
Select the language, if not English.
-
Select the number of speakers.
-
Check the box for “Transcribe left & right channels separately”.


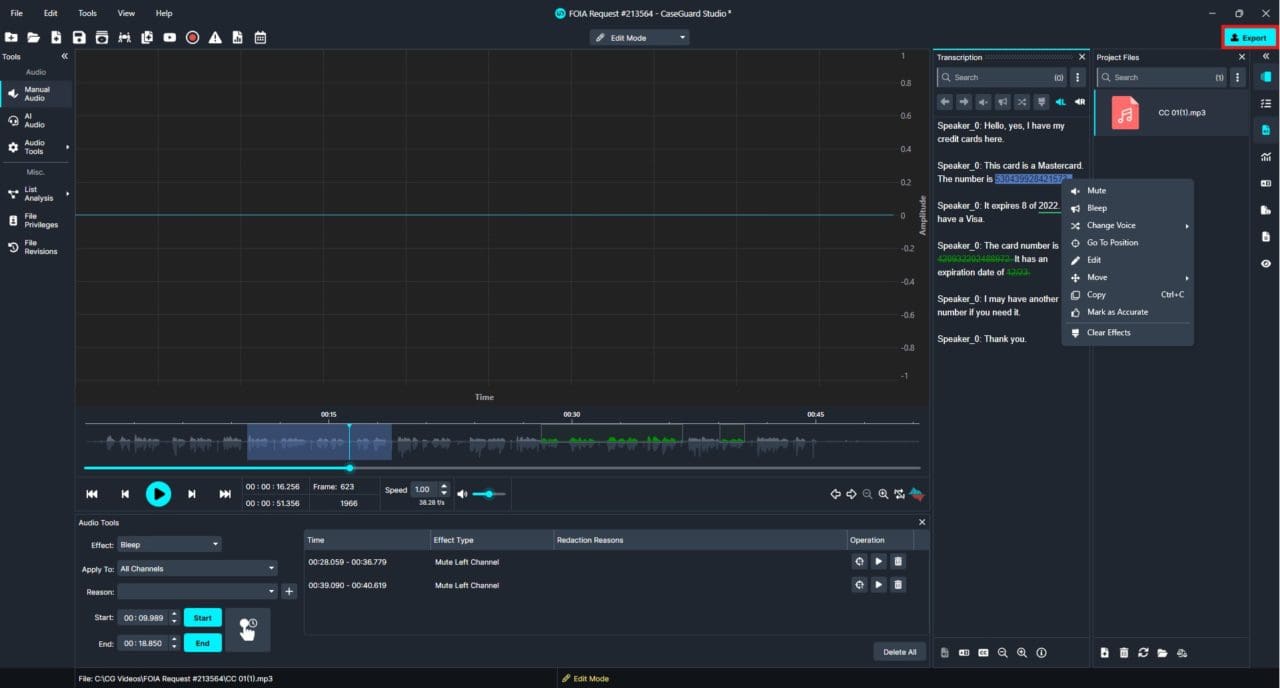
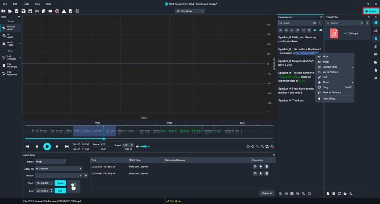
- To redact specific words/phrases:
- Highlight the word/phrase
- Right-click, then choose the redaction effect


Conclusion
By following these steps, you can easily redact specific audio channels in your files, ensuring your redactions are precise and compliant. For further assistance or questions, feel free to reach out to [email protected].
Was this article helpful to you?
No
Yes